• Top
  • 記 事
  • 書 籍
  • セミナー
  • 会社概要
  • お問合せ


Top
>セミナー >企画セミナー

 

《《 前回の企画セミナー

次回の企画セミナー 》》

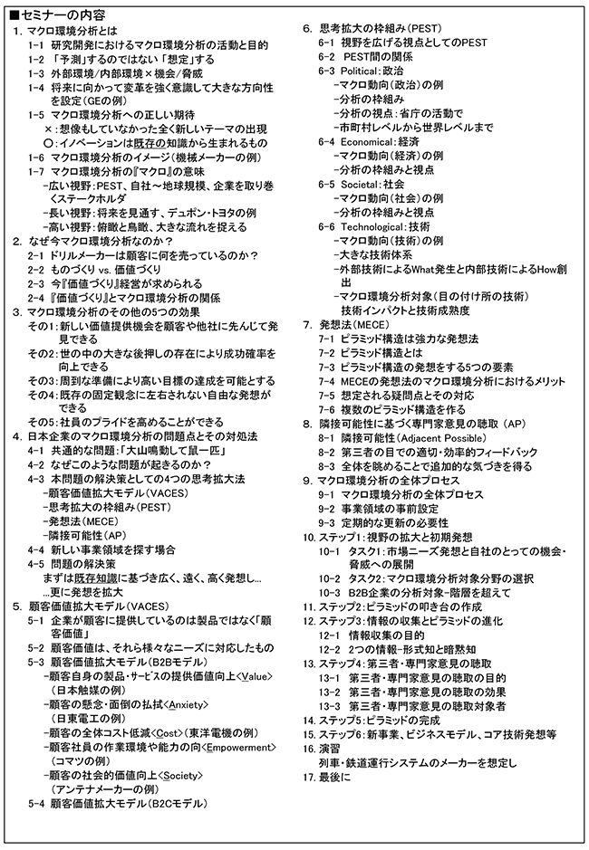
4つの思考拡大法を用いた研究開発テーマ創出に結び付くマクロ環境分析、開催日:2017年3月21日(火) 開催場所:東京

セミナー受講のお申込み

4つの思考拡大法を用いた研究開発テーマ創出に結び付くマクロ環境分析、開催日:2017年3月21日(火) 開催場所:東京

《《 前回の企画セミナー

次回の企画セミナー 》》

 

 

   個人情報保護方針 |  サイトマップ |  採用情報 |
©Copyright Vector Consulting Co. Ltd. All Rights Reserved.